泉州市市场监管局转发福建省市场监管局关于建立反垄断执法与公平竞争审查“三书一函”制度的通知
来源 :泉州市市场监督管理局
时间:2024-05-11 17:34
浏览量:
各县(市、区)市场监管局、开发区分局:
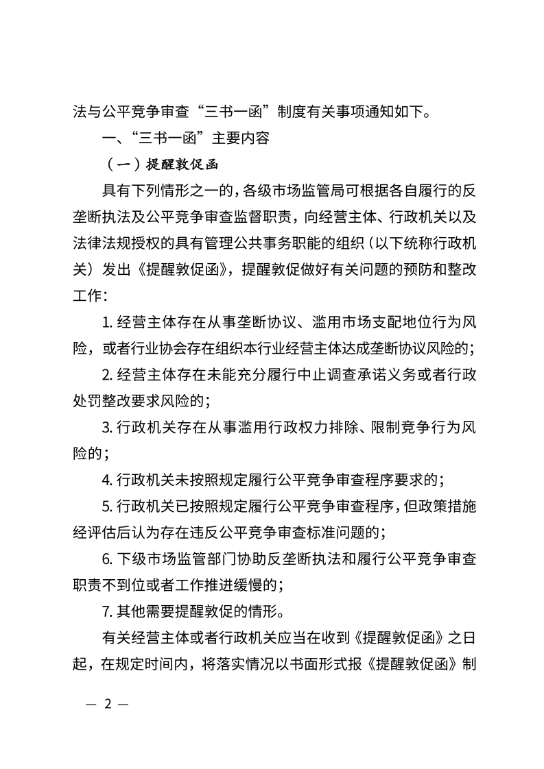
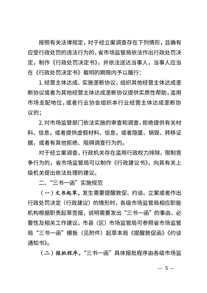
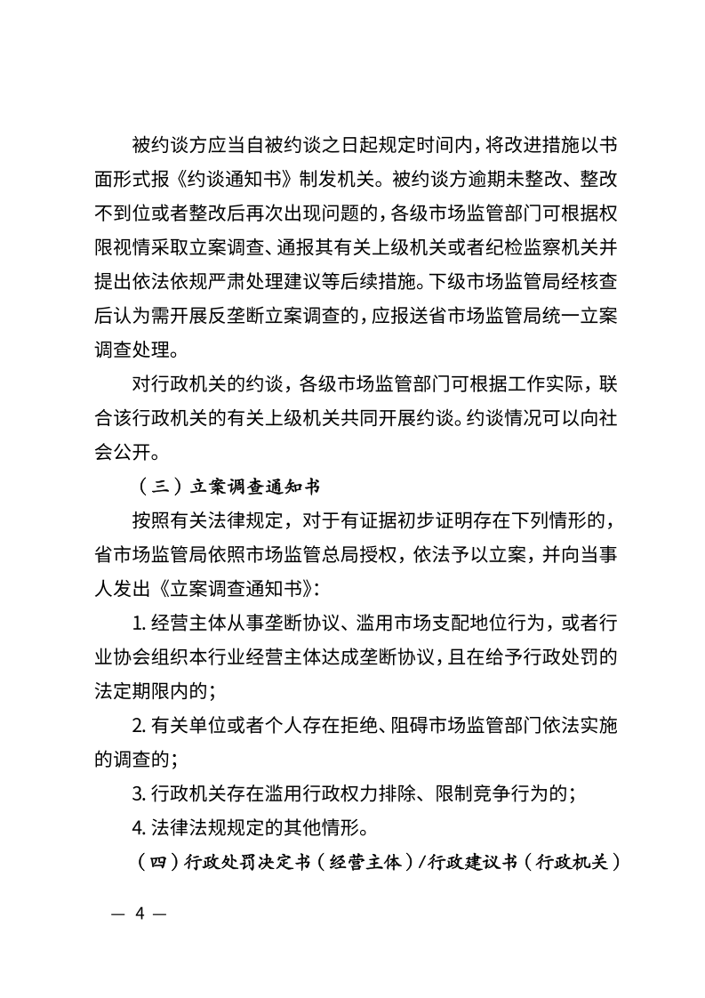
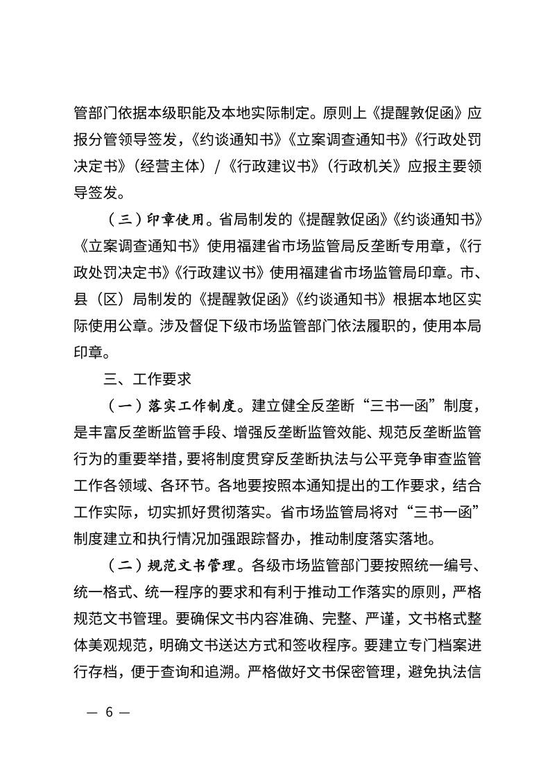
现将《福建省市场监管局关于建立反垄断执法与公平竞争审查“三书一函”制度的通知》(闽市监反垄断〔2024〕84号,以下简称《通知》)转发给你们。各地要按照《通知》提出的工作要求,结合工作实际,切实抓好贯彻落实。对具有《通知》中所列需要提醒敦促、约谈的行为,各县(市、区)市场监管局要根据公平竞争审查监督职责,严格依照《通知》中三书一函实施规范,参照省市场监管局“三书一函”模板(见附件)起草、签报、发出本局《提醒敦促函》《约谈通知书》。要加强文书制发后的反馈跟踪,督促相关经营主体和行政机关在规定时限内按要求进行反馈。并按《通知》要求做好相关情况的抄送、通报、存档等工作。
泉州市市场监督管理局
2024年5月8日
(此件主动公开)

扫一扫在手机上查看当前页面

闽公网安备35050302000183号
